
病毒性肺炎
如流感病毒肺炎、腺病毒肺炎、呼吸道合胞病毒(RSV)、巨細胞病毒(CMV)肺炎,是由病毒感染所致的肺實質和/或肺間質部位的急性炎癥,可引起機體不同程度缺氧和感染癥狀,通常有發熱、咳嗽、喘息、氣促等表現。
其病原體常見有RSV、流感病毒、副流感病毒、腺病毒、人類偏肺病毒(hMPV),而鼻病毒、呼腸病毒、麻疹病毒、CMV、EB病毒、單純皰疹病毒、水痘帶狀皰疹病毒、腸道病毒等也可引起肺炎。
病毒性肺炎可分為3類,即感染開始于并主要限于呼吸道,如流感病毒和RSV感染,為原發性病毒性肺炎,臨床最為常見;感染開始于呼吸道,但常繼發全身癥狀,如麻疹病毒和水痘病毒;肺炎繼發于全身病毒性感染,如CMV。
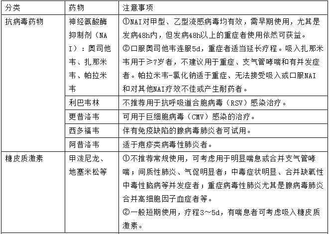
病毒性肺炎治療藥物主要是抗病毒藥物、糖皮質激素及其他藥物。


【參考文獻】
1.兒童病毒性肺炎中西醫結合診治專家共識(2019年制定)[J].中國實用兒科雜志,2019,34(10):801-805.
2.急性上呼吸道感染基層診療指南(2018年)[J].中華全科醫師雜志,2019,18(5):422-426.
3.流行性感冒抗病毒藥物治療與預防應用中國專家共識[J].中華醫學雜志,2016,96(2):85-88.
4.兒童呼吸安全用藥專家共識:感冒和退熱用藥[J].中國實用兒科雜志,2009,24(6):442-445.
這是一個特別罕見的病例,小女孩出生時...
雙手皮膚干燥、老化,接觸水后皮膚變白、脫皮,水干后...
來源:村醫導刊 □湖南省衛生計生委基層衛生處 王...
5月8日,發表在Cell子刊《Cell ...