葉酸又稱維生素 B9,在人體內不能合成,只能通過外源性攝入。孕期補充葉酸可以預防胎兒神經管缺陷(NTDs ,又稱神經管畸形),但是葉酸到底應該怎么補、補多久呢?筆者依據《圍受孕期增補葉酸預防神經管缺陷指南 (2017)》及《中國臨床合理補充葉酸多學科專家共識》(2020)來解答這些問題。
葉酸在腸道吸收后,經門靜脈進入肝臟,在肝內二氫葉酸還原酶的作用下,轉變為具有活性的四氫葉酸。后者是體內轉移「一碳單位」的主要載體,在同型半胱氨酸代謝、DNA 合成、甲基化等方面發揮重要的作用,與正常發育、健康維持以及多種疾病的風險有關,是細胞增殖、組織生長與機體發育不可缺少的微量營養素。動物實驗和人群流行病學研究表明,孕早期缺乏葉酸可引起死胎、流產、腦和神經管畸形,還可導致眼、口唇、腭、胃腸道、心血管、腎、骨骼等器官的畸形。
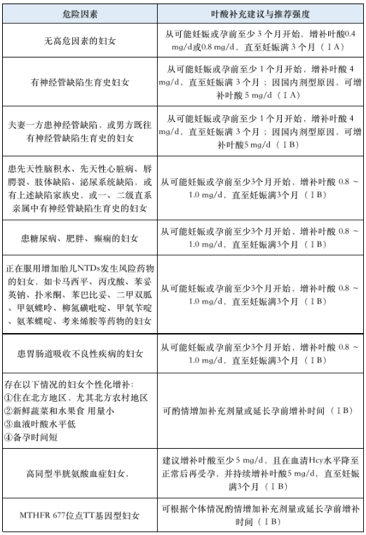
胚胎神經管分化發生在受精后 2~4 周,即 4~6 孕周,而婦女意識到自己懷孕通常在第 5 孕周以后或者更晚些時候,此時再補充葉酸預防胎兒神經管畸形,無疑為時已晚。研究表明,育齡婦女每天補充 0.4 mg 葉酸 4 周后,體內葉酸缺乏的狀態得到一定改善,持續補充 12~14 周后血清或血漿葉酸濃度達到有效水平和穩定狀態。因此,多數國家建議必須從準備懷孕前 3 個月開始每天補充葉酸,才能保證胚胎早期有較好的葉酸營養狀態。葉酸與多種藥物存在相互作用,但發生機制各不相同, 可發生于吸收、分布、代謝和排泄的各個環節。與葉酸避免聯用的藥物如圖所示:
每名備孕或孕早期婦女,應采集夫妻雙方的疾病史、生育史、家族史、飲食情況、藥物服用情況、行為習慣等信息,并進行必要的體格檢查和實驗室檢查。根據以下情況,提出婦女增補葉酸的建議。
增補葉酸的潛在健康危害是科學界和公眾非常關心的問題。葉酸使用過量存在增加妊娠期高血壓的潛在風險。有隊列研究顯示, 孕早期至孕中期大劑量(≥ 0.8 mg/d)補充葉酸會 增加罹患妊娠期高血壓和妊娠期糖尿病的風險。
在建議增補葉酸的同時,應告知育齡婦女多食用富含葉酸的食物,養成健康的生活方式,保持合理體重,預防孕早期高熱,采取綜合措施,降低胎兒 NTDs 風險 (II-2A)。