
糖尿病神經病變是糖尿病最常見的慢性并發癥,病變可累及中樞神經及周圍神經,其發生與糖尿病病程、血糖控制等相關。糖尿病周圍神經病變(DPN)多見,是指在排除其他原因的情況下,糖尿病者出現周圍神經功能障礙相關的癥狀和/或體征,主要可累及周圍神經、自主神經、顱神經,腦及脊髓也可受累,常見癥狀為肢體麻木、疼痛、灼熱或其他異常感覺。
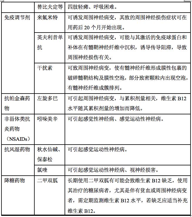
藥物如抗菌藥物、抗腫瘤藥物、抗結核藥物、抗病毒藥物、免疫調節劑等,可直接或間接導致周圍神經結構或功能受損,主要表現為受累神經支配范圍內的感覺、運動、自主神經功能異常,包括感覺異常、燒灼感、刺痛感、觸覺敏感性下降等感覺神經異常,進行性麻木、活動受限、腱反射減弱或消失等運動神經異常,及便秘、腹痛、尿頻、性功能障礙等自主神經受累癥狀,多可在停藥后恢復,但也可發展為不可逆的損傷或在停藥后反復發作,并可能會延長原有疾病的治療周期或治療效果。糖尿病神經病變者使用上述藥物時,需注意。



這是一個特別罕見的病例,小女孩出生時...
雙手皮膚干燥、老化,接觸水后皮膚變白、脫皮,水干后...
來源:村醫導刊 □湖南省衛生計生委基層衛生處 王...
5月8日,發表在Cell子刊《Cell ...