
2021年12月1日,國家衛健委網站發布《關于印發醫療廢物分類目錄(2021年版)的通知》(以下簡稱《目錄》)。本《目錄》適用于各級各類醫療衛生機構,自發布之日起實施。這是自2003年出臺《醫療廢物分類目錄》的18年后,對醫療廢物分類目錄的再次修訂。
《目錄》延續了原有的五個類別和特征,增加了分類的管理要求、收集方式、滿足相應條件下的豁免管理等內容。
以下為通知原文:

關于印發醫療廢物分類目錄(2021年版)的通知
?
各省、自治區、直轄市及新疆生產建設兵團衛生健康委、生態環境廳(局):
為進一步規范醫療廢物管理,促進醫療廢物科學分類、科學處置,國家衛生健康委和生態環境部組織修訂了2003年《醫療廢物分類目錄》,形成了《醫療廢物分類目錄(2021年版)》。現印發給你們,請遵照執行。
?
國家衛生健康委 ??生態環境部
2021年11月25日
?
(信息公開形式:主動公開)
?
醫療廢物分類目錄
(2021年版)
?
一、根據《中華人民共和國傳染病防治法》《中華人民共和國固體廢物污染環境防治法》《醫療廢物管理條例》《醫療衛生機構醫療廢物管理辦法》《國家危險廢物名錄》等法律法規、部門規章的規定,制定本目錄。本目錄適用于各級各類醫療衛生機構。
二、醫療廢物的分類收集應當根據其特性和處置方式進行,并與當地醫療廢物處置的方式相銜接。在保證醫療安全的情況下,鼓勵醫療衛生機構逐步減少使用含汞血壓計和體溫計,鼓勵使用可復用的醫療器械、器具和用品替代一次性醫療器械、器具和用品,以實現源頭減量。醫療廢物分為感染性廢物、損傷性廢物、病理性廢物、藥物性廢物和化學性廢物,醫療廢物分類目錄見附表1。
三、廢棄的麻醉、精神、放射性、毒性等藥品及其相關廢物的分類與處置,按照國家其他有關法律、法規、標準和規定執行。
四、患者截肢的肢體以及引產的死亡胎兒,納入殯葬管理。
五、藥物性廢物和化學性廢物可分別按照《國家危險廢物名錄》中HW03類和HW49類進行處置。
六、列入本目錄附表2醫療廢物豁免管理清單中的醫療廢物,在滿足相應的條件時,可以在其所列的環節按照豁免內容規定實行豁免管理。
七、重大傳染病疫情等突發事件產生的醫療廢物,可按照縣級以上人民政府確定的工作方案進行收集、貯存、運輸和處置等。
八、本目錄自發布之日起施行。2003 年10月10日原衛生部、原國家環保總局發布的《醫療廢物分類目錄》(衛醫發〔2003〕287號)同時廢止。
?
附表1
醫療廢物分類目錄?


說明:因以下廢棄物不屬于醫療廢物,故未列入此表中。如:非傳染病區使用或者未用于傳染病患者、疑似傳染病患者以及采取隔離措施的其他患者的輸液瓶(袋),盛裝消毒劑、透析液的空容器,一次性醫用外包裝物,廢棄的中草藥與中草藥煎制后的殘渣,盛裝藥物的藥杯,尿杯,紙巾、濕巾、尿不濕、衛生巾、護理墊等一次性衛生用品,醫用織物以及使用后的大、小便器等。居民日常生活中廢棄的一次性口罩不屬于醫療廢物。
附表2
?
醫療廢物豁免管理清單?

說明:本附表收錄的豁免清單為符合醫療廢物定義、但無風險或者風險較低,在滿足相關條件時,在部分環節或全部環節可不按醫療廢物進行管理的廢棄物。
?
《醫療廢物分類目錄(2021年版)》解讀
一、修訂背景
根據《醫療廢物管理條例》,原衛生部、原國家環保總局于2003年出臺了《醫療廢物分類目錄》。該目錄是分類收集和處置醫療廢物的重要依據,為規范管理醫療廢物、維護人民健康、保護生態環境發揮了積極作用。實施十幾年來,我國醫療廢物管理面臨著新形勢新變化,在實際工作中遇到一些問題需要厘清。特別是新修訂的《中華人民共和國固體廢物污染環境防治法》規定“醫療廢物按照國家危險廢物名錄管理”,生態環境部等5部門聯合印發的《國家危險廢物名錄(2021年版)》規定“醫療廢物分類按照《醫療廢物分類目錄》執行”,這些都對修訂2003年版的目錄提出了要求。
為進一步提高醫療廢物分類管理水平,實現醫療廢物處置的無害化、減量化、科學化,國家衛生健康委和生態環境部對目錄進行修訂,形成了《醫療廢物分類目錄(2021年版)》(以下簡稱《目錄》)。《目錄》適用于各級各類醫療衛生機構。
二、主要內容
《目錄》延續了原有的五個類別和特征,增加了分類的管理要求、收集方式、滿足相應條件下的豁免管理等內容。
(一)在正文部分中,明確了目錄制定的依據和適用范圍,提出醫療廢物分類收集應當與處置方式相銜接,鼓勵減少使用含汞的醫療器械,鼓勵使用可復用的醫療器械、器具和物品。同時,重申了部分廢物的處置要遵照相應的法律、法規、標準和規定等。
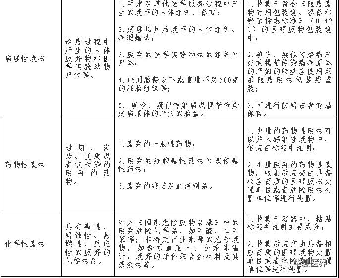
(二)在附表1《醫療廢物分類目錄》中,對感染性廢物、損傷性廢物、病理性廢物、藥物性廢物及化學性廢物五類常見組分或廢物名稱進行了歸類與細化,新增了收集方式,進一步明確了醫療廢物的盛裝方法和收集管理要求。例如,規定了被污染的除銳器以外的廢物均屬于感染性廢物;16周胎齡以下或重量不足500克的胚胎組織屬于病理性廢物;明確了病原微生物實驗室廢棄標本的處理方法等。此外,還補充說明了一些常見的廢棄物不屬于醫療廢物,例如盛裝消毒劑、透析液的空容器等。
(三)在附表2《醫療廢物豁免管理清單》中,規定了一些無風險或風險較低的醫療廢物,在滿足相應條件時可以按照豁免內容的規定實行豁免管理。例如,安瓿瓶、導絲等在滿足豁免條件時,可不使用利器盒收集,此舉可明顯減少不必要的利器盒使用。
這是一個特別罕見的病例,小女孩出生時...
雙手皮膚干燥、老化,接觸水后皮膚變白、脫皮,水干后...
來源:村醫導刊 □湖南省衛生計生委基層衛生處 王...
5月8日,發表在Cell子刊《Cell ...