
急診高血壓是指在急診科就診的由于血壓急性升高伴或不伴靶器官功能損害的一組臨床綜合征。01
急診高血壓的定義
急診高血壓主要涵蓋以下兩個概念:高血壓急癥(hypertensive emergencies)、高血壓亞急癥(hypertensive urgencies)。
高血壓急癥:指血壓短時間內嚴重升高[通常收縮壓(SBP)>180mmHg和(或)舒張壓(DBP)>120mmHg〕并伴發進行性靶器官損害。
需要特別指出的是:
①在臨床上,若患者SBP≥220mmHg和(或)DBP大于等于140mmHg,則無論有無癥狀亦應視為高血壓急癥;
②對于妊娠期婦女或某些急性腎小球腎炎患者,特別是兒童,高血壓急癥的血壓升高可能并不顯著,但對臟器損害更為嚴重;
③某些患者既往血壓顯著增高,已造成相應靶器官損害,未進行系統降壓治療,或者降壓治療不充分,而在就診時血壓未達到SBP>180mmHg和(或)DBP>120mmHg,但檢查明確提示已經并發急性肺水腫、主動脈夾層、心肌梗死或急性腦卒中者,即使血壓僅為中度升高,也應視為高血壓急癥。
高血壓亞急癥:指血壓顯著升高但不伴靶器官損害,通常不需住院,但應立即進行口服聯合抗高血壓藥治療,評估、監測高血壓導致的心、腦、腎等靶器官損害并確定導致血壓升高的可能原因。
02
高血壓急癥的臨床表現
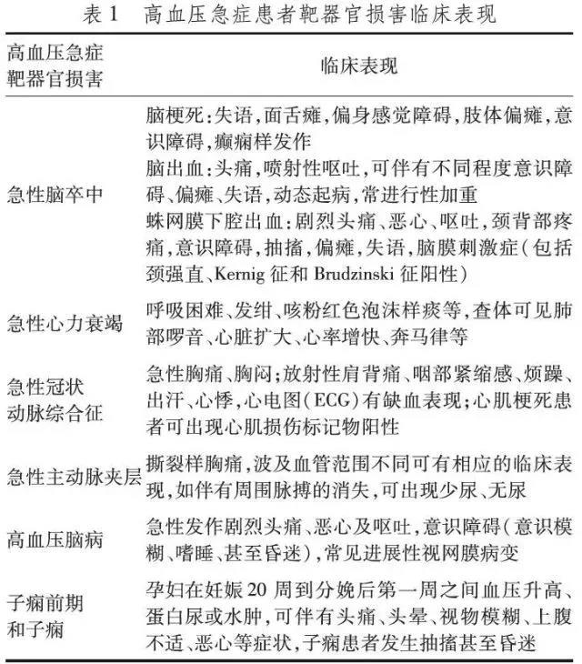
高血壓急癥的臨床表現因臨床類型不同而異,但共同的臨床特征是短時間內血壓急劇升高,同時出現明顯的頭痛、眩暈、煩躁、惡心嘔吐、心悸、氣急和視力模糊等靶器官急性損害的臨床表現(見表1)。

高血壓急癥靶器官損傷主要表現為:急性冠狀動脈綜合征(ACS)、急性腦卒中、高血壓腦病、急性心力衰竭、急性主動脈夾層、子癰前期和子癰等,部分非靶器官損害癥狀易被誤判為靶器官損害,臨床應注意區別(見表2)。

真正區分是否伴有靶器官損害需要結合相應的輔助檢查,對臟器進行評估,才能明確診斷。
3
高血壓急癥的病情評估
病史詢問和體格檢查應簡單而又重點突出,通過病史、癥狀、體征及現有的輔助檢查進行病情評估。
1、病史詢問
患者有無高血壓病史、藥物治療情況及血壓控制程度;有無使血壓急劇升高的誘因,明確有無特殊用藥史,如擬交感神經藥物或違禁藥物(如可卡因)等;通過特異性的癥狀評估判定有無潛在的重要靶器官損傷。
血壓異常升高常見誘因包括:
①停用降壓治療;
②急性感染;
③急性尿潴留;
④急慢性疼痛;
⑤服用擬交感毒性藥品(可卡因、麥角酸二乙酰胺、安非他命);
⑥驚恐發作;
⑦服用限制降壓治療效果的藥物(非甾體類消炎藥、胃黏膜保護劑)。
2、體格檢查
除了測量血壓以確定血壓準確性外,應仔細檢查心血管系統、眼底和神經系統,關鍵在于了解靶器官損害程度,同時評估有無繼發性高血壓的可能。特別是對于癥狀不典型但血壓明顯增高的急診就診患者,進行系統、詳實的物理檢查,可盡早明確高血壓急癥的診斷。
①應測量患者平臥及站立兩種姿勢下的血壓以評估有無容量不足;
②測量雙側上臂血壓,雙上臂血壓明顯不同應警惕主動脈夾層可能;
③眼底鏡檢查對于鑒別高血壓急癥及高血壓亞急癥具有重要作用,如果有新發的出血、滲出、視神經乳頭水腫情況存在則提示高血壓急癥;
④心血管方面的檢查應側重于有無心力衰竭的存在,如頸靜脈怒張、雙肺濕啰音、病理性第二心音或奔馬律等;
⑤神經系統檢查應該注意評估意識狀態、腦膜刺激征、視野改變及病理征等。
3、實驗室檢查
血常規、尿常規、血液生化(肝腎功能、電解質)和心電圖應列為常規檢查,依病情選擇心肌損傷標記物、心肌酶學、血尿鈉肽(BNP或NTpro-BNP)、血氣分析、胸部X線、胸部CT、核磁共振(MRI)和超聲心動圖、頭部CT、MRI、腎上腺CT或MRI、血尿兒茶酚胺等檢查。
4、高血壓急癥危險程度評估
可根據以下三個方面指標評估高血壓急癥危險程度:
①影響短期預后的臟器受損的表現:肺水腫、胸痛、抽搐及神經系統功能障礙等;
②基礎血壓值:通過了解基礎血壓可以反映血壓急性升高的程度,以評估對臟器損害存在的風險;
③急性血壓升高的速度和持續時間:血壓緩慢升高和(或)持續時間短的嚴重性較小,反之則較為嚴重。4
急診高血壓處理流程

圖1 急診高血壓處理流程
以上內容摘自:中國醫師協會急診醫師分會,中國高血壓聯盟,北京高血壓防治協會.中國急診高血壓診療專家共識(2017版).中國急救醫學.2018.38(1):1-13.
這是一個特別罕見的病例,小女孩出生時...
雙手皮膚干燥、老化,接觸水后皮膚變白、脫皮,水干后...
來源:村醫導刊 □湖南省衛生計生委基層衛生處 王...
5月8日,發表在Cell子刊《Cell ...