
在我國,很多慢病患者存在多病共存的情況,往往會用到多種藥物。
然而,多種藥物間可能存在相互作用,即通過生化反應產生相互影響,使一種或多種藥物的吸收、分布、排泄、代謝和藥理作用發生改變,從而產生相加作用、增強作用、增敏作用和拮抗作用。
為了防止不良反應的發生,合理的用藥搭配,也是每一位醫生/藥師的用藥基本功。針對藥物相互作用的問題,下面將通過“界表格”的形式,與醫生/藥師朋友一同助力合理用藥,供臨床用藥參考。
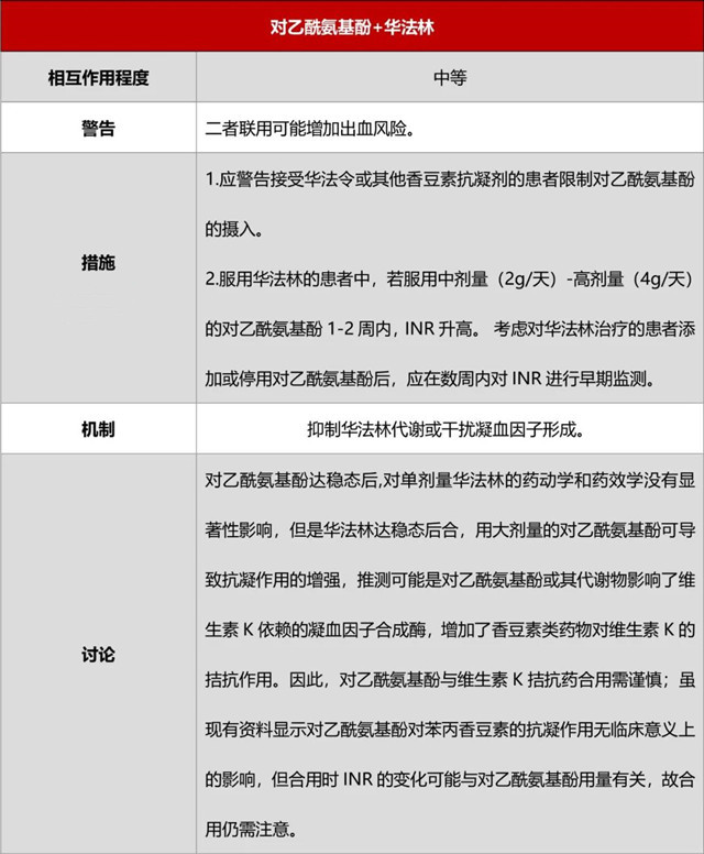
通過這個1個案例和5張表格,我們來一起分析:





參考來源:
[1]Sohn S,Kwon K.Accelerated Thrombotic Occlusion of a Medium-Sized Coronary Aneurysm in Kawasaki Disease by the Inhibitory Effect of Ibuprofen on Aspirin[J].Pediatric Cardiology,2008,29(1):153-156.
[2]Catella-Lawson F,Reilly MP,Kapoor SC et al:Cyclooxygenase inhibitors and the antiplatelet effects of aspirin.New Engl J Med 2001;345(25):1809-1817.
[3]Hohlfeld T:High on treatment platelet reactivity against aspirin by non-steroidal anti-inflammatory drugs--pharmacological mechanisms and clinical relevance.Thromb Haemost May,2013;109(5):825-833.
[4]MacDonald TM&Wei L:Effect of ibuprofen on cardioprotective effect of aspirin.Lancet 2003;361(9357):573-574.
[5]Product Information:DUEXIS(R)oral tablets,ibuprofen famotidine oral tablets.Horizon Pharma USA,Inc.(per FDA),Lake Forest,IL,Jul,2019.
[6]Product Information:DURLAZA(TM)oral extended release capsules,aspirin oral extended release capsules.New Haven Pharmaceuticals(per manufacturer),North Haven,CT,Sep,2015.
[7]US Food and Drug Administration:New Information for Healthcare Professionals Concomitant Use of Ibuprofen and Aspirin.US Food and Drug Administration,Rockville,MD,Sep 8,2006.
[8]https://www.micromedexsolutions.com/micromedex2/librarian/PFDefaultActionId/evidencexpert.ShowDrugInteractionsResults
[9]Product Information:digoxin oral solution,digoxin oral solution.Roxane Laboratories,Inc.(per FDA),Columbus,OH,Nov,2011.
[10]https://www.micromedexsolutions.com/micromedex2/librarian/PFDefaultActionId/evidencexpert.ShowDrugInteractionsResults
這是一個特別罕見的病例,小女孩出生時...
雙手皮膚干燥、老化,接觸水后皮膚變白、脫皮,水干后...
來源:村醫導刊 □湖南省衛生計生委基層衛生處 王...
5月8日,發表在Cell子刊《Cell ...