
糖皮質激素是人工合成的腎上腺糖皮質激素,屬于甾體類固醇激素類藥物,又稱皮質類固醇,如可的松、氫化可的松、潑尼松(強的松)、潑尼松龍(強的松龍)、甲潑尼龍(甲基強的松龍)、倍他米松和地塞米松等。那么,糖皮質激素在急癥疾病中如何使用呢,可用作退熱劑嗎?1
糖皮質激素在急癥疾病中的使用
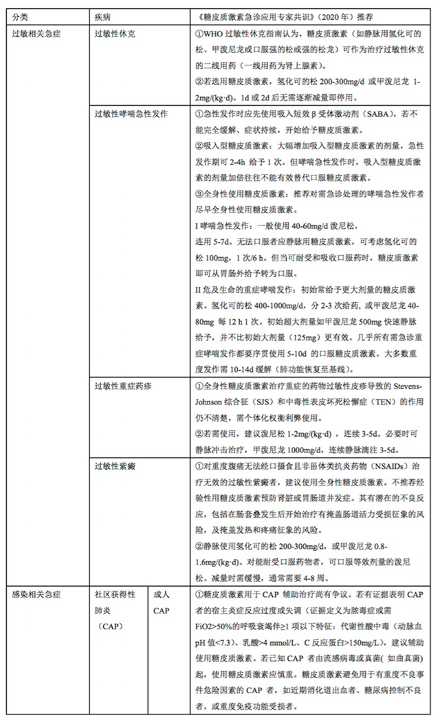
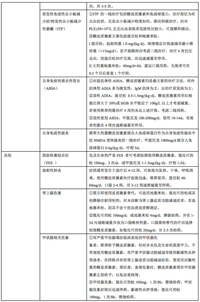
糖皮質激素有抗炎、抗毒、抗休克、抗過敏、抑制免疫應答、抑制氣道高反應性等作用,可用于過敏相關急癥、感染相關急癥、免疫相關急癥等。



2
糖皮質激素應用中兩大問題
(1)糖皮質激素的退熱
糖皮質激素對病原微生物并無抑制作用,但其有抗毒作用,即可提高機體對有害刺激的應激能力或耐受力,減輕細菌內毒素對機體的損害,減輕中毒、組織破壞、滲出,進而迅速緩解嚴重癥狀,使機體度過危險期,并緩解毒血癥癥狀,也可減少內熱源的釋放,對感染毒血癥的高熱有退熱作用,可用于嚴重急性感染,一般感染不用。《發熱待查診治專家共識》(2017年)中指出,糖皮質激素對感染性和非感染性炎癥都有抑制作用,因而對包括感染、結締組織病、腫瘤在內的大多數病因引起的發熱待查都有良好的退熱作用。
此外,糖皮質激素還可擴張血管,改善微循環,增強心肌收縮力,提高機體對細菌內毒素的耐受力,可用于休克、多器官功能衰竭及嚴重炎癥反應綜合征等治療。注意濫用糖皮質激素不但改變原有的熱型和臨床表現,使診斷更加困難,且長期應用還會使潛在的感染性疾病播散或誘發二重感染,延誤必要治療。因此,原則上不主張在病因未明的發熱者中使用糖皮質激素,尤其不應作為退熱藥物使用。《兒童呼吸安全用藥專家共識:感冒和退熱用藥》(2009年)中指出,不可濫用糖皮質激素退熱,因其有免疫抑制作用,使用不當可促使細菌或病毒感染擴散而加重病情。除非有急性炎癥反應綜合征、病情嚴重者。
糖皮質激素可抑制炎癥反應和免疫反應,降低機體防御功能,導致機體抵抗力下降,反而有可能使潛在的感染病灶(如化膿性病灶)活動和擴散,即易感性增大,或加重現有的感染和誘發潛伏性感染,同時其抗炎作用可掩蓋癥狀直至感染發展至晚期。《解熱鎮痛藥在兒童發熱對癥治療中的合理用藥專家共識》(2020年)中指出,反對使用糖皮質激素作為退熱劑應用于兒童退熱。《中國0至5歲兒童病因不明急性發熱診斷和處理若干問題循證指南(標準版)》(2016年)中指出,糖皮質激素不能作為退熱劑用于兒童退熱,盡管有個別醫生使用糖皮質激素用于兒童退熱,但觀察結果并不被認可,故沒有獲得糖皮質激素作為退熱劑治療兒童發熱的相關證據。《小兒急性發熱中西醫結合治療專家共識》(2012年)中指出,反對使用糖皮質激素作為退熱劑應用于小兒退熱。
(2)糖皮質激素與抗生素的聯用
感染性疾病原則上不使用糖皮質激素治療,使用糖皮質激素可降低機體免疫功能,感染加重、擴散甚至危及生命。《糖皮質激素類藥物臨床應用指導原則》(2012年)中指出,某些情況下,如嚴重感染導致休克、呼吸衰竭及嚴重炎癥反應綜合征等,可適當應用糖皮質激素輔助治療。某些細菌感染性疾病如中毒性細菌性痢疾、暴發型流行性腦脊髓膜炎、重型肺炎等,在有效抗感染基礎上可加用糖皮質激素輔助治療。《大環內酯類抗菌藥物急診成人及兒童臨床應用指導意見》(2020年)中指出,急性鼻竇炎可將抗菌藥物與鼻用糖皮質激素聯用。
使用糖皮質激素應謹慎,需同用足量有效的抗菌藥物治療,在短期合用糖皮質激素后,及時迅速減量或停藥。抗微生物治療未能控制的細菌感染者禁用。此外,國家藥監局關于修訂氫化可的松注射液、注射用氫化可的松琥珀酸鈉說明書的公告(2020年第35號)-氫化可的松注射液說明書修訂要求中指出,氫化可的松注射液的輔料中含有乙醇,與有甲硫四氮唑側鏈結構的藥物如頭孢哌酮、有甲硫三嗪側鏈結構的藥物如頭孢曲松等抑制乙醛脫氫酶活性的藥物聯用,會引起雙硫侖樣反應,如潮紅、皮疹、胸悶、氣短、惡心、嘔吐、呼吸困難、血壓下降等,應避免與抑制乙醛脫氫酶活性的藥物聯用。
參考文獻:
1規范外用糖皮質激素類藥物專家共識[J].中華皮膚科雜志,2015,48(2):73-75
2糖皮質激素急診應用專家共識[J].中華急診醫學雜志,2020,19(6):765-769
3糖皮質激素類藥物臨床應用指導原則[J].中華內分泌代謝雜志,2012,28:增錄2a-1-32
4發熱待查診治專家共識[J].中華傳染病雜志,2017,35(11):654
5兒童呼吸安全用藥專家共識:感冒和退熱用藥[J].中國實用兒科雜志,2009,24(6):442-444
6陳新謙等.陳新謙新編藥物學[M].北京:人民衛生出版社,2018:723-725
7錢之玉.藥理學[M].北京:中國醫藥科技出版社,2009:493-499
8朱依諄等.藥理學[M].北京:人民衛生出版社,2016:317-321
9藥學專業知識(二)[M].北京:中國醫藥科技出版社,2015:216-219
10解熱鎮痛藥在兒童發熱對癥治療中的合理用藥專家共識[J].中華實用兒科臨床雜志,2020,35(3):161-167
11中國0至5歲兒童病因不明急性發熱診斷和處理若干問題循證指南(標準版)[J].中國循證兒科雜志,2016,11(2):86
12小兒急性發熱中西醫結合治療專家共識[J].中國中西醫結合兒科學,2012,4(1):2
13大環內酯類抗菌藥物急診成人及兒童臨床應用指導意見[J].中國急救醫學,2020,40(11):1-36-1045
14國家藥監局關于修訂氫化可的松注射液、注射用氫化可的松琥珀酸鈉說明書的公告(2020年第35號)
這是一個特別罕見的病例,小女孩出生時...
雙手皮膚干燥、老化,接觸水后皮膚變白、脫皮,水干后...
來源:村醫導刊 □湖南省衛生計生委基層衛生處 王...
5月8日,發表在Cell子刊《Cell ...