
咳嗽是機體的重要防御性反射,其是一種呼吸道常見癥狀,利于清除呼吸道分泌物和有害因子,但頻繁劇烈的咳嗽會對工作、生活和社會活動造成嚴重影響。其按病程,可分為急性咳嗽(<3周)、亞急性咳嗽(3-8周)和慢性咳嗽(>8周);按性質,可分為干咳與濕咳(每天痰量>10 ml)。其中感冒、急性氣管-支氣管炎、哮喘等可引起急性咳嗽;感冒(染)后咳嗽(PIC)、咳嗽變異性哮喘(CVA)、嗜酸粒細胞性支氣管炎(EB)、上氣道咳嗽綜合征(UACS)/鼻后滴流綜合征(PNDS)等可引起亞急性咳嗽;CVA、EB、UACS、胃食管反流性咳嗽(GERC)和過敏性咳嗽/變應性咳嗽(AC)等可引起慢性咳嗽。咳嗽治療藥物有鎮咳藥物、祛痰藥物、抗組胺藥物、糖皮質激素、抑酸劑與促胃腸動力藥物等。
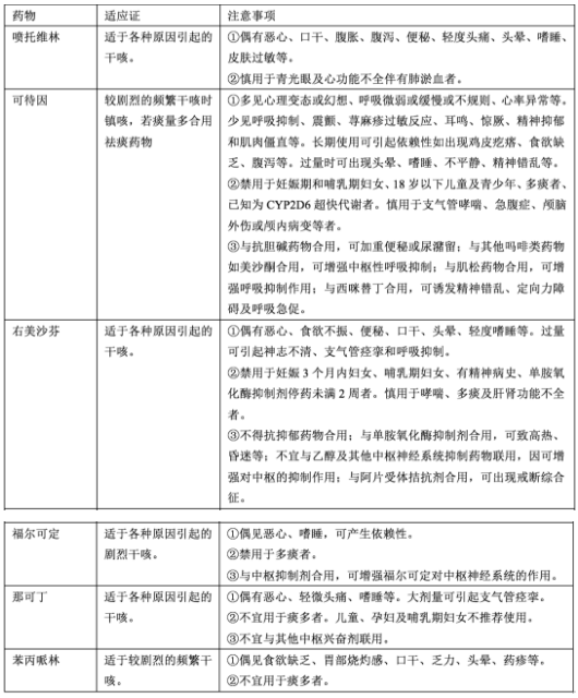
一、鎮咳藥物
如噴托維林、可待因、右美沙芬、福爾可定、那可丁、苯丙哌林,可用于咳嗽劇烈者。

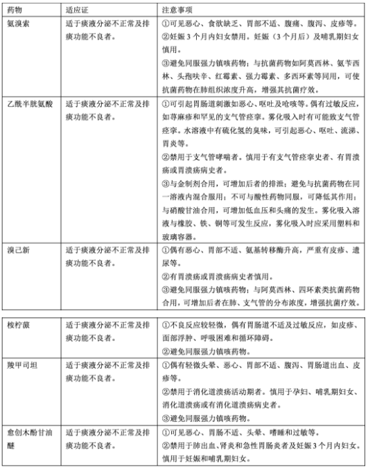
二、祛痰藥物
如氨溴索、乙酰半胱氨酸、溴己新、桉檸蒎、羧甲司坦、愈創木酚甘油醚,可用于有痰且不宜咳出者。其中氨溴索除祛痰作用外,還有一定的鎮咳作用。

三、抗組胺藥物
如第二代藥物氯雷他定、西替利嗪,可用于UACS/PNDS引起的咳嗽及過敏性咳嗽(AC)。此外,第一代藥物有抗膽堿作用,可減少鼻咽分泌物、消除或減輕打噴嚏及流鼻涕、緩解鼻塞、減輕咳嗽癥狀,有親脂性而易透過血腦屏障與腦細胞的組胺受體結合,抑制組胺對中樞系統的興奮作用,而減少組胺對咳嗽受體的刺激作用,有一定的中樞鎮咳作用。

四、糖皮質激素
如莫米松及復方制劑(布地奈德/福莫特羅、沙美特羅/氟替卡松、倍氯米松/福莫特羅等),可用于變應性鼻炎引起的咳嗽或CVA引起的咳嗽。

五、抑酸劑與促胃腸動力藥物
抑酸劑如H2受體拮抗劑(雷尼替丁、法莫替丁等)、質子泵抑制劑(奧美拉唑等)、促胃腸動力藥物如莫沙必利,可用于胃食管反流性咳嗽(GERC)。

參考文獻:
1 咳嗽基層合理用藥指南[J].中華全科醫師雜志,2020,19(7):582-592
2 陳新謙等.陳新謙新編藥物學[M].北京:人民衛生出版社,2018:506-508,511-514,542,804-805
3賴克方.慢性咳嗽[M].北京:人民衛生出版社,2019:245
4咳嗽的診斷與治療指南(2015)[J].中華結核和呼吸雜志,2016,39(5):323-336
5特殊人群普通感冒規范用藥的專家共識[J].國際呼吸雜志,2015,35(1):1-5
6兒童呼吸安全用藥專家共識:感冒和退熱用藥[J].中國實用兒科雜志,2009.24(6):442-445
7普通感冒規范診治的專家共識[J].中華內科雜志,2012,51(4):330-333
8中國兒童普通感冒規范診治專家共識(2013年)[J].中國實用兒科雜志,2013,28(9):680-685
9青霉素皮膚試驗專家共識[J].中華醫學雜志,2017,97(40):3144
這是一個特別罕見的病例,小女孩出生時...
雙手皮膚干燥、老化,接觸水后皮膚變白、脫皮,水干后...
來源:村醫導刊 □湖南省衛生計生委基層衛生處 王...
5月8日,發表在Cell子刊《Cell ...